研究室のご紹介

臨床研究

日本小児がん研究グループ(JCCG)および、日本小児白血病研究会(JACLS)のメンバーとして、これらのグループが推進する臨床試験・臨床研究に積極的に関わっています。当グループのメンバーは現在、JCCGの急性リンパ性白血病、急性骨髄性白血病、ランゲルハンス細胞組織球症・血球貪食リンパ組織球症の治療研究委員会の一員として、臨床試験の立案・運用に関わっています。

また、小児がんの診療における適切な支持の確立にむけた臨床研究にも取り組んでいます。

その他に、日本ランゲルハンス細胞組織球症研究会 (JLSG)の事務局を務めています。

基礎研究

  1. 難治性造血器腫瘍の遺伝子異常の解析と新規治療標的の探索

    小児急性リンパ性白血病および骨髄性白血病の遺伝子解析、とくに融合遺伝子の機能解析を行い、より良い治療法の確立を目指して研究を行っています。

    当研究室で発見した、難治性急性リンパ性白血病における新しい融合遺伝子NCOR::LYNの機能を解析した研究です。NCOR::LYNを導入したB細胞は増殖能を獲得し、NCOR::LYNは白血病の増殖に関わる遺伝子の発現を誘導していました。
    そしてNCOR::LYNをもつ白血病細胞には、現在臨床で使われているダサチニブという薬が有効であることを示しました。

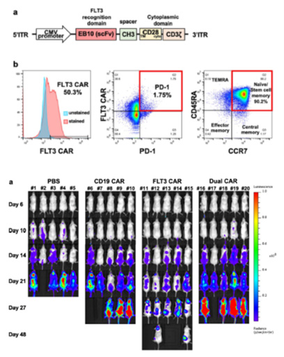
  2. 難治性急性リンパ性白血病に対する新規CAR-T治療の開発
    乳児の急性リンパ性白血病に対するFLT3 CAR-Tによる治療など、新たなCAR-T細胞治療の開発を目指して研究を行っています。

    難治性の乳児リンパ性白血病に対する新しい治療を目指して、当研究室で開発したFLT3 CAR-T細胞です。現在実用化されているCD19 CAR-T細胞が効かなくなった白血病細胞にも、FLT3 CAR-T細胞は効果を示しました。

研究メンバー

准教授 大曽根眞也
学内講師 吉田秀樹
助教 金山拓誉
助教 末松正也
助教 田中誠治
特任助教 眞弓あずさ
特任講師 加納 原
大学院生 内藤優樹

所属学会

  • 日本小児血液・がん学会
  • 日本血液学会
  • 日本造血・免疫細胞療法学会
  • 日本がんサポーティブケア学会
  • 日本遺伝子細胞治療学会
  • 日本血栓止血学会
  • 日本産婦人科・新生児血液学会
  • 米国血液学会
  • Multinational Association of Supportive Care in Cancer

学会認定施設

  • 日本小児血液・がん専門医研修施設
  • 日本血液学会血液研修施設
  • 日本造血・免疫細胞療法学会 移植施設認定基準 認定カテゴリー1

業績

  1. Tamai M, Komatsu C, Kagami K, Kasai S, Akahane K, Goi K, Sugita K, Tomoyasu C, Imamura T, Goto H, Inukai T. Utility of a large series of B-cell precursor acute lymphoblastic leukemia cell lines as a model system. Cancer Med 2025; 14: e70736.

  2. Ishihara T, Onishi T, Osone S, Imamura T, Matsumoto N, Suzuki K, Arakawa Y, Miyamura T, Tomizawa D, Nogami K. Hemostatic dynamics mainly based on hypofibrinolysis during early-phase interfant-type chemotherapy in three infants with acute lymphoblastic leukemia: results from Japan Children's Cancer Group ThrombALL-MLL-17. Pediatr Blood Cancer 2025; 72: e31524.

  3. Kato M, Okamoto Y, Imamura T, Kada A, Saito AM, Iijima-Yamashita Y, Deguchi T, Ohki K, Fukushima T, Anami K, Sanada M, Taki T, Hashii Y, Inukai T, Kiyokawa N, Kosaka Y, Yoshida N, Yuza Y, Yanagimachi M, Watanabe K, Sato A, Imai C, Taga T, Adachi S, Horibe K, Manabe A, Koh K. JCCG ALL-B12: Evaluation of intensified therapies with vincristine/dexamethasone pulses and asparaginase and augmented high-dose methotrexate for pediatric B-ALL. J Clin Oncol 2025; 43: 567-577.

  4. Mitsuno K, Suematsu M, Naito Y, Mayumi A, Yoshida H, Osone S, Imamura T, Nakazawa Y, Yagyu S, Iehara T. Selective JAK2 pathway inhibition enhances anti-leukemic functionality in CD19 CAR-T cells. Cancer Immunol Immunother 2025; 74: 79.

  5. Ishida H, Umeda K, Matsumoto K, Sakaguchi H, Yoshida H, Morita K, Yabe H. Pharmacokinetics of melphalan and adverse events in pediatric AML patients receiving a uniform conditioning regimen. Pediatr Int 2025; 67: e70080.

  6. Yoshida H, Osone S, Konishi M, Tanaka S, Inaba T, Imamura T, Iehara T. Myeloproliferative neoplasm harboring both monosomy 7 and an ALK/ROS1 fusion gene: Proposal for a new disease entity. EJHaem 2024; 6: e1071.

  7. Sano H, Fukushima K, Yano M, Osone S, Kato Y, Hasegawa D, Miyamura T, Iwamoto S, Takahashi H, Terui K, Tawa A, Tomizawa D. Analysis of overweight/obese pediatric patients with acute myeloid leukemia: a report from the Japanese Pediatric Leukemia/Lymphoma Study Group AML-05 study. Int J Hematol 2024; 119: 745-754.

  8. Hayase T, Mieno MN, Mori N, Yuza Y, Sano H, Osone S, Hasegawa D, Ashiarai M, Fukushima K. Inter-reporter differences in symptom burdens in Japanese children with cancer. Pediatr Int 2024; 66: e15729.

  9. Yano M, Ishida H, Hara J, Kawaguchi H, Ito E, Moriya-Saito A, Hashii Y, Deguchi T, Miyamura T, Sato A, Hori H, Horibe K, Imamura T. Outcome of hematopoietic stem cell transplantation in pediatric patients with acute lymphoblastic leukemia not in remission enrolled in JACLS ALL-02. Int J Hematol 2023; 118: 364-373.

  10. Mayumi A, Imamura T, Yoshida H, Osone S, Yasuda T, Iehara T. Leukaemic cells expressing ETV6::FRK are sensitive to dasatinib in vivo. EJHaem 2023; 4: 751-755.

  11. Okamoto K, Imamura T, Tanaka S, Urata T, Yoshida H, Shiba N, Iehara T. The Nup98::Nsd1 fusion gene induces CD123 expression in 32D cells. Int J Hematol 2023; 118: 277-287.

  12. Suematsu M, Yagyu S, Yoshida H, Osone S, Nakazawa Y, Sugita K, Imamura T, Iehara T. Targeting FLT3-specific chimeric antigen receptor T cells for acute lymphoblastic leukemia with KMT2A rearrangement. Cancer Immunol Immunother 2023; 72: 957-968.

  13. Osone S, Shinoda K, Yamamoto N, Suzuki K, Yano M, Ishida Y, Saito Y, Sawada A, Sano H, Kato Y, Shinkoda Y, Kakazu M, Mori N, Mizutani S, Fukushima K. Current methods of preventing infectious diseas and managing febrile neutropenia in childhood cancer patients: a nationwide survey in Japan. Int J Clin Oncol 2023; 28: 331-340.

  14. Mayumi A, Tomii T, Kanayama T, Mikami T, Tanaka K, Ueno H, Yoshida H, Kato I, Kawamura M, Nakahata T, Takita J, Hosoi H, Imamura T. The combination of ruxolitinib and Bcl2/Mcl-1 inhibitors has a synergistic effect on leukemic cells carrying a SPAG9::JAK2 fusion. Cancer Gene Ther 2022; 29: 1930-1938.

  15. Oya S, Osone S, Yoshida M, Nishimoto S, Taura Y, Yoshida H, Miyachi M, Inaba T, Konishi E, Kato M, Imamura T, Iehara T. Identification of RCC1-LCK as a novel fusion gene in pediatric erythroid sarcoma. Pediatr Blood Cancer 2022; 69: e29848.

  16. Suematsu M, Yagyu S, Nagao N, Kubota S, Shimizu Y, Tanaka M, Nakazawa Y, Imamura T. PiggyBac transposon-mediated CD19 chimeric antigen receptor-T cells derived from CD45RA-positive peripheral blood mononuclear cells possess potent and sustained antileukemic function. Front Immunol 2022 Jan 27; 13: 770132.

  17. Tomii T, Imamura T, Tanaka K, Kato I, Mayumi A, Soma E, Yano M, Sakamoto K, Mikami T, Morita M, Kiyokawa N, Horibe K, Adachi S, Nakahata T, Takita J, Hosoi H. Leukemic cells expressing NCOR1-LYN are sensitive to dasatinib in vivo in a patient-derived xenograft mouse model. Leukemia 2021; 35: 2978-2982.

  18. Ishida H, Yano M, Hasegawa D, Hori T, Hashii Y, Kato K, Deguchi T, Saito A, Sato A, Hori H, Horibe K, Imamura T. Prednisolone poor response is not an indication for HSCT in pediatric B-cell precursor acute lymphoblastic leukemia in first remission: results from JACLS ALL-02 study. Int J Hematol. 2021; 113: 893-902.

  19. Kanayama T, Imamura T, Mayumi A, Soma E, Sakamoto K, Hayakawa F, Tanizawa A, Kiyokawa N, Hosoi H. Functional analysis of a novel fusion protein PAX5-KIDINS220 identified in a pediatric Ph-like ALL patient. Int J Hematol 2020;. 112: 714-719.

  20. Hasegawa D, Imamura T, Yumura-Yagi K, Takahashi Y, Usami I, Suenobu SI, Nishimura S, Suzuki N, Hashii Y, Deguchi T, Moriya-Saito A, Kato K, Kosaka Y, Hirayama M, Iguchi A, Kawasaki H, Hori H, Sato A, Kudoh T, Nakahata T, Oda M, Hara J, Horibe K; Japan Association of Childhood Leukemia Study Group (JACLS). Risk-adjusted therapy for pediatric non-T cell ALL improves outcomes for standard risk patients: results of JACLS ALL-02. Blood Cancer J 2020;. 10: 23.